当前位置: 代码网 > it编程>编程语言>

Asp

ASP删除img标签的style属性只保留src的正则函数

2024-05-15 11:56 | 分类:编程语言 | 评论:0 次 | 浏览: 106

asp去除img标签style属性只保留src'功能:将img代码格式化为<img src="xxx" />格式,只保留src属...

ASP+ajax实现顶一下、踩一下同支持与反对的实现代码

2024-05-15 11:56 | 分类:编程语言 | 评论:0 次 | 浏览: 127

1、点击相应顶一下、踩几下的代码类似response.write ("<a href='javascript:void(0)' onc...

asp判断某个文件是否存在的函数

2024-05-15 11:56 | 分类:编程语言 | 评论:0 次 | 浏览: 126

最近在写功能的时候需要判断某个文件是否存在,存在则调用,不存在则动态显示页面的功能,用到了下面的代码,特分享一下需要的朋友可以参考一下。两个...

asp(vbscript)中自定义函数的默认参数实现代码

2024-05-15 11:56 | 分类:编程语言 | 评论:0 次 | 浏览: 125

现代语言的函数中都可以带有默认参数,在vbscript系统内建的函数可以带有可选值(如常用的 split()等等),然而我们自己定义的函数中...

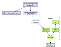
ASP.NET Core整合Zipkin链路跟踪的实现方法

ASP.NET Core整合Zipkin链路跟踪的实现方法

2024-05-15 11:56 | 分类:编程语言 | 评论:0 次 | 浏览: 133

前言    在日常使用asp.net core的开发或学习中,如果有需要使用链路跟踪系统,大多数情况...

使用AJAX实现UTF8编码表单提交到GBK编码脚本无乱码的解决方法

2024-05-15 11:56 | 分类:编程语言 | 评论:0 次 | 浏览: 136

1、表单项目1 gbk编码格式用户采集单是gbk编码,通过get/post提交上来的数据也是gbk格式,无需做任何处理测试源码<!do...

.Net core 的热插拔机制的深入探索及卸载问题求救指南

2024-05-15 11:56 | 分类:编程语言 | 评论:0 次 | 浏览: 136

一.依赖文件*.deps.json的读取.依赖文件内容如下.一般位于编译生成目录中{ "runtimetarget": { "name": ...

msxml3.dll 错误 800c0019 系统错误:-2146697191解决方法

2024-05-15 11:56 | 分类:编程语言 | 评论:0 次 | 浏览: 132

一个asp后台使用了xmlhttp组件的页面无法无法生成静态页面了,运行时提示"msxml3.dll 错误 '800c0019′" 系统错误...

C语言数组添加和删除元素的实现

2024-05-15 11:56 | 分类:编程语言 | 评论:0 次 | 浏览: 135

数组不擅长插入(添加)和删除元素。数组的优点在于它是连续的,所以查找数据速度很快。但这也是它的一个缺点。正因为它是连续的,所以当插入一个元素...

在.NET Core 中使用 FluentValidation 进行规则验证的方法

在.NET Core 中使用 FluentValidation 进行规则验证的方法

2024-05-15 11:56 | 分类:编程语言 | 评论:0 次 | 浏览: 144

不用说,规则验证很重要,无效的参数,可能会导致程序的异常。如果使用web api或mvc页面,那么可能习惯了自带的规则验证,我们的控制器很干...

面向小白visual studio 2019 添加第三方库教程(入门)

面向小白visual studio 2019 添加第三方库教程(入门)

2024-05-15 11:56 | 分类:编程语言 | 评论:0 次 | 浏览: 121

虽然我是个linux程序员,但偶尔会在windows上借用visual studio写点demo,因为比较方便,所以今天就教大家如何添加第三...

ASP动态include文件

2024-05-15 11:56 | 分类:编程语言 | 评论:0 次 | 浏览: 136

经常有这样的要求,根据不同的需求要求include不同的文件如各个人的不同设置,所以要求能动态include文件受<! #includ...

asp取整数mod 有小数的就自动加1

2024-05-15 11:56 | 分类:编程语言 | 评论:0 次 | 浏览: 147

有一位同学问我一个问题:asp程序,有一个不确定的数除以10,结果需要用asp程序处理取整数,如果有小数点就自动加1这个问题有两个解决思路,...

asp与php中定时生成页面的思路与代码

2024-05-15 11:56 | 分类:编程语言 | 评论:0 次 | 浏览: 132

php版本的的定时生成页面的:asp版本的的定时生成页面的:使用方法:在网站的流量大的页面,一般为首页用 iframe 调用上面的代码即可,...

Python数据分析JupyterNotebook3魔法命令详解及示例

Python数据分析JupyterNotebook3魔法命令详解及示例

2024-05-15 11:56 | 分类:编程语言 | 评论:0 次 | 浏览: 133

1、魔法命令介绍%lsmagic:列出所有magics命令available line magics:【对当前行使用共计93个】%alias...

关于WPF WriteableBitmap类直接操作像素点的问题

关于WPF WriteableBitmap类直接操作像素点的问题

2024-05-15 11:56 | 分类:编程语言 | 评论:0 次 | 浏览: 136

wpf(windows presentation foundation)是微软推出的基于windows 的用户界面框架,属于.net fra...

ASP.Net MVC利用NPOI导入导出Excel的示例代码

2024-05-15 11:56 | 分类:编程语言 | 评论:0 次 | 浏览: 132

什么是npoi该项目是位于http://poi.apache.org/的poi java项目的.net版本。poi是一个开源项目,可以帮助您...

.NET Core 分布式任务调度ScheduleMaster详解

.NET Core 分布式任务调度ScheduleMaster详解

2024-05-15 11:56 | 分类:编程语言 | 评论:0 次 | 浏览: 134

1.什么是schedulemasterschedulemaster是分布式任务调度系统,是国内的一位开发者写的。简称:集中任务调度系统,最简...

源码分析MinimalApi是如何在Swagger中展示

2024-05-15 11:56 | 分类:编程语言 | 评论:0 次 | 浏览: 12

前言之前看到技术群里有同学讨论说对于minimalapi能接入到swagger中感到很神奇,加上swagger的数据本身是支持openapi...

ASP.NET Core 5.0中的Host.CreateDefaultBuilder执行过程解析

2024-05-15 11:56 | 分类:编程语言 | 评论:0 次 | 浏览: 161

asp.net core 5.0中的host.createdefaultbuilder执行过程通过rider调试的方式看了下asp.net ...

Android开发sensor旋转屏问题解决示例

2024-05-15 11:56 | 分类:编程语言 | 评论:0 次 | 浏览: 137

一、查询 activity xml 配置screenorientation信息:找个测试机器,安装此app。as中 devices expl...

.Net部署Docker-v指令使用详解

2024-05-15 11:56 | 分类:编程语言 | 评论:0 次 | 浏览: 128

记录docker的-v指令使用前言之前我浅学了一下docker,方便部署.net项目(部署的是打包之后的项目)dockerfile文件如下:...

.Net 自定义转换器JsonConverter的使用详解

2024-05-15 11:56 | 分类:编程语言 | 评论:0 次 | 浏览: 128

参考官方文档场景描述例如api返回了以下json串 (infcode的值有可能时string 也可能时number有时候返回时这个{"inf...

asp二维数组实例中的使用方法总结

2024-05-15 11:56 | 分类:编程语言 | 评论:0 次 | 浏览: 134

笔者对asp编程不是很熟悉,而且好长不用记不清了。这一次,需要保存asp的二维数组为asp文件,使用include 指令文件引用后,直接调用...

.net中使用AutoMapper进行对象映射对象相互转换的操作方法

2024-05-15 11:56 | 分类:编程语言 | 评论:0 次 | 浏览: 138

automapper是一种对象映射工具,它可以帮助我们将不同类型的数据对象之间进行相互转换。在.net中,我们可以使用automapper库...

asp防sql注入攻击技巧实例详解

2024-05-15 11:56 | 分类:编程语言 | 评论:0 次 | 浏览: 121

引言asp项目,在sql查询使用字符串拼接情况下,会受到sql注入攻击,可以使用敏感词过滤和参数化语句进行修改。敏感词过滤dim fy_po...

ASP中字符与数字内置操作函数整理

2024-05-15 11:56 | 分类:编程语言 | 评论:0 次 | 浏览: 124

在asp中,预定义了许多函数,可以帮助我们简化代码、提高开发效率。本文将介绍一些常用的asp字符与数字内置操作函数,以便开发人员更加方便、快...

ASP.NET MVC+EntityFramework图片头像上传功能实现

ASP.NET MVC+EntityFramework图片头像上传功能实现

2024-05-15 11:56 | 分类:编程语言 | 评论:0 次 | 浏览: 127

1,先展示一下整体的效果2,接下来展示用户添加以及上传头像代码、添加用户界面前端代码如下: <div class="form-gro...

.NET中实现高精度定时器的思路

.NET中实现高精度定时器的思路

2024-05-15 11:56 | 分类:编程语言 | 评论:0 次 | 浏览: 131

.net中有多少种定时器一文介绍过.net中至少有6种定时器,但精度都不是特别高,一般在15ms~55ms之间。在一些特殊场景,可能需要高精...

.NET中的6种定时器的基本用法和特点

2024-05-15 11:56 | 分类:编程语言 | 评论:0 次 | 浏览: 127

.net中至少有6种定时器,每一种定时器都有它的用途和特点。根据定时器的应用场景,可以分为ui相关的定时器和ui无关的定时器。本文将简单介绍...

Copyright © 2017-2026  代码网 保留所有权利. 粤ICP备2024248653号
站长QQ:2386932994 | 联系邮箱:2386932994@qq.com