当地时间 12 月 2 日,微软上线了一条针对 kb5072911 的支持文档,确认在 win11 24h2 和 25h2 中均存在的界面与交互组件异常问题。
微软强调,这一问题主要影响部分企业或托管环境,极少会发生在普通个人设备上。

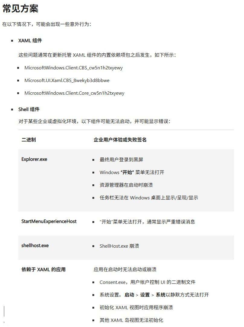
11 月下旬,微软发布了一份面向 it 管理员的支持文档,指出包括文件资源管理器(explorer)、开始菜单、任务栏等关键 shell 元素在特定环境中会出现异常。微软最新文档显示,问题源于 xaml 相关组件,并进一步确认 25h2 版本也存在同样的问题。
根据微软说明,这一问题始于 2025 年 7 月的星期二更新(kb5062553),基于相同代码与服务分支的 windows 11 25h2 也会因为 2025 年 9 月预览更新(kb5065789)及随后的 10 月累积更新(kb5066835)而受到影响。
在为电脑预配 windows 11、版本 24h2 或 windows 11 之后,2025 年 7 月或之后发布的版本 25h2 每月累积更新 (例如 kb5062553 或 kb5065789) 、依赖于 xaml 的新式应用(如资源管理器、“开始”菜单、systemsettings、任务栏和 windows 搜索)可能会遇到困难。
在安装 windows 更新之前,可能会发生这种情况:
- 用户首次登录持久化 os 安装。
- 在此类方案中,每次登录时,都必须安装所有登录到非持久性 os 安装(例如虚拟桌面基础结构 (vdi) 或等效应用程序包)的用户。
针对这一情况,微软目前建议的解决方法仍保持不变,即通过重启 shell infrastructure host(sihost.exe)以恢复缺失的 immersive shell 软件包。我们注意到,微软还提供了相应的 powershell 命令,用于重新注册相关系统应用组件。

此外,微软还给出了一个 powershell 登录脚本示例,通过延迟启动资源管理器,避免其在依赖包尚未完全配置时提前运行,从而减少界面异常的发生。
解决方法
手动注册缺少的包:
管理企业或虚拟化环境的 it 管理员应在用户会话中注册缺少的包,并重启 sihost 以允许沉浸式 shell 和相关组件选取它们。为此,请运行以下命令来注册每个缺少的包:
add-appxpackage -register -path “c:\windows\systemapps\microsoftwindows.client.cbs_cw5n1h2txyewy\xmanifest.xml” -disabledevelopmentmode add-appxpackage -register -path “c:\windows\systemapps\microsoft.ui.xaml.cbs_8wekyb3d8bbwe\xmanifest.xml” -disabledevelopmentmode add-appxpackage -register -path “c:\windows\systemapps\microsoftwindows.client.core_cw5n1h2txyewy\xmanifest.xml” -disabledevelopmentmode
在非持久性 os 安装上运行此示例 powershell 脚本:
对于非持久性环境,登录脚本方法仍然是 it 管理员的最佳选择。创建在资源管理器启动前同步执行的批处理文件包装器。
注意:此方法可确保脚本同步运行,有效地阻止 explorer.exe 提前启动,直到完全预配所需的包。
@echo off rem register microsoftwindows.client.cbs powershell.exe -executionpolicy bypass -command "add-appxpackage -register -path 'c:\windows\systemapps\microsoftwindows.client.cbs_cw5n1h2txyewy\appxmanifest.xml' -disabledevelopmentmode" rem register microsoft.ui.xaml.cbs powershell.exe -executionpolicy bypass -command "add-appxpackage -register -path 'c:\windows\systemapps\microsoft.ui.xaml.cbs_8wekyb3d8bbwe\appxmanifest.xml' -disabledevelopmentmode" rem register microsoftwindows.client.core powershell.exe -executionpolicy bypass -command "add-appxpackage -register -path 'c:\windows\systemapps\microsoftwindows.client.core_cw5n1h2txyewy\appxmanifest.xml' -disabledevelopmentmode"
发表评论