kafka实战笔记

- kafka入门
- 为什么选择kafka
- karka的安装、管理和配置

- kafka的集群
- 第一个kafka程序

afka的生产者

- kafka的消费者
- 深入理解kafka
- 可靠的数据传递


- spring和kalka的整合
- sprinboot和kafka的整合
- kafka实战之削峰填谷
- 数据管道和流式处理(了解即可)

- kafka实战之削峰填谷

api治理
-
性能
-
可用率
-
文档可读性
api经济
-
api盈利模式
-
api市场
-
api经济价值链
沙箱环境
-
协同
-
维护

分布式之道
=====
认识分布式
分布式事务
-
什么是分布式事务
-
cap 和base理论
分布式锁
-
为什么需要分布式锁
-
分布式锁的实现方式
分布式限流
-
计数器
-
限速器
-
限流的维度
-
流量包
-
再来谈令牌桶
衡量性能的指标qps、tps等
-
什么是qps
-
什么是tps
-
什么是rt
-
什么是并发数

mq之道
====
认识jms
-
jms的组成
-
jms编程模型
-
jms消息结构
-
jms消息模型
带着思考理解mq下的基本概念
-
生产者一消费者( producer-consumer)
-
空间解耦
-
时间解耦
-
观察者模式与发布/订阅
消费幂等
-
什么是幂等操作
-
是什么引起我们关注消费幂等.
-
如何处理消费幂等

详述mq各种功能场景
-
解耦
-
削峰填谷
-
最终一致性
-
广播消费
-
使用集群消费模拟广播
-
重试之坑
数据异构的武器一mq+canal
-
定义
-
常见应用场景
-
数据异构方向
-
数据异构的常用方法
-
binlog和mq方式
关于mq再问自己几个问题
-
我想自己控制开 始消费如何做
-
为什么需要消息过滤
-
过期消息是怎么处理的
-
消息重试的注意点
-
为什么需要事务消息
-
消息为什么没有了顺序

消息推送之道
======
认识消息推送
构建长连接推送系统之http实践
-
web网络结构及配置
-
基本配置
-
transfer encoding: chunked.
-
http长连接系统组成结构
-
session管理
-
心跳
-
消息接收的概念
-
消息推送的概念
-
消息追踪
-
http长连接系统时序调用
-
创建会话(连接)
-
心跳逻辑
-
消息接收实例
-
消息推送实例
-
半推半拉
-
系统优化
-
测试

构建消息推送系统之netty实践
-
启动
-
创建会话
-
心跳
-
发送消息
-
注销会话
-
黏包
一台服务器可以“跑”多少个连接
一台服务器可以“跑”多少个线程
弱网络环境
发送apns
-
认识apns
-
http/2
-
pushy 的使用

rpc之道
=====
认识rpc
rpc是如何实现通信的
-
动态代理
-
反射
-
序列化
-
网络编程
一次rpc调用时间都去哪儿了
异步rpc
-
异步调用
-
异步监听
-
callback调用

i/o之道
=====
认识i/o
-
解读i/o多路复用技术
-
i/o多路复用概述
-
用户进程和内核
-
select和recvfrom
-
阻塞、非阻塞
-
适用场景
解读tomcat中的nio模型
-
tomcat对i/o模型的支持
-
tomcat 中nio的配置与使用
-
nioendpoint组件关系图解读
-
nioendpoint 执行序列图
-
关于性能

微服务之道
=====
认识微服务
微服务后如何做一次系统梳理
-
系统分类与演进
-
梳理目的要搞清楚
-
如何做
-
核心功能的核心流程梳理
朝着微服务的方向去做一次数据库拆分
-
现状
-
方法
-
拆库的步骤(mysql)

容错之道
====
认识容错
降级与限流
最后
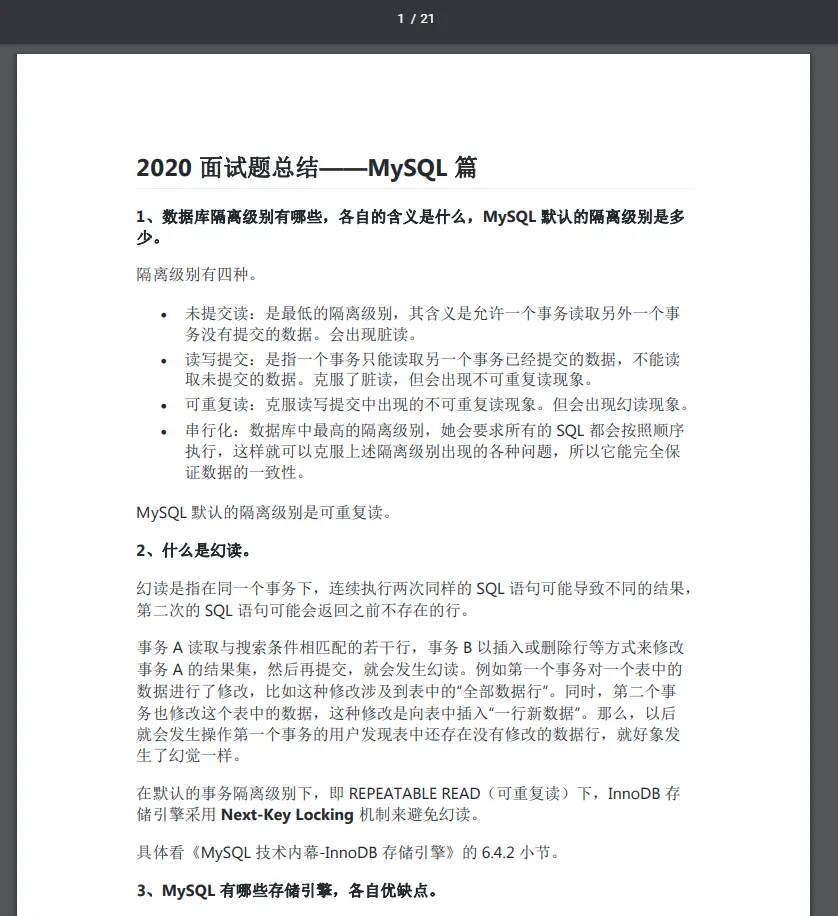
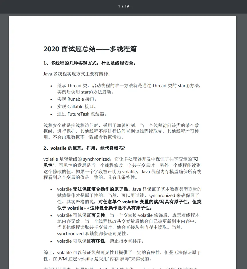
分享一些系统的面试题,大家可以拿去刷一刷,准备面试涨薪。
这些面试题相对应的技术点:
- jvm
- mysql
- mybatis
- mongodb
- redis
- spring
- spring boot
- spring cloud
- kafka
- rabbitmq
- nginx
- …
大类就是:
- java基础
- 数据结构与算法
- 并发编程
- 数据库
- 设计模式
- 微服务
- 消息中间件









q-1715507904345)]
[外链图片转存中…(img-uh8witmd-1715507904345)]
[外链图片转存中…(img-jcv0l9rk-1715507904346)]
[外链图片转存中…(img-w7wsxzd5-1715507904346)]
[外链图片转存中…(img-mhbsustz-1715507904346)]
[外链图片转存中…(img-vqp1mf3g-1715507904347)]
[外链图片转存中…(img-3akiztsk-1715507904347)]
[外链图片转存中…(img-lrhtcvrx-1715507904347)]
发表评论